Contexte
Je suis en stage chez U Iris avec l’équipe de proximité pendant 7 semaines (11 mars 26 avril), où je développe une interface utilisateur permettant aux techniciens de maintenance de mettre à jour Oasis (C’est comme appli en liens avec la base de données) par rapport aux retour des caisses de formation. (matériels utilisés par les caissières/caissiers)
Activités Confiées
- Analyse du cahier des charges.
- Développer une interface utilisateur pour les techniciens de maintenance
- Mise en place d’une api entre l’outil développé et service now ( )
Équipe

Existant
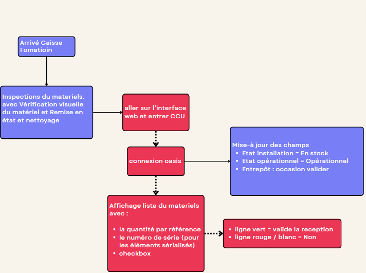
Voici les schémas représentant l’organisation sur la gestion des caisses de formation par les techniciens.
Avant la page web
Après la page web


rouge = Action développer et ferra les
bleu = Action déjà fait par les techniciens
Environnement Technologie (Programmation Test et Final) & Solutions
Contrainte
- Développer entièrement une interface utilisateur sans outils préinstallés et une aide très limitée.
- Droit restreint.












